Das LA eRacing

Gegründet 2010, war die Mission eindeutig:

Prototypen Rennautos für die Kleinserie fertigen.

Anfangs unter ein paar eingeweihten Studenten sämtlicher Fakultäten, ist der Verein LA eRacing heute der größte an der HAW Landshut. Egal, ob damals oder heute, das Kredo des Vereins blieb gleich:

Wissen aus dem Studium, der Industrie und Praxis verwenden, um gemeinsam jedes Jahr ein fahrbereites Rennauto für die Serie Formula Student zu fertigen. Von der Konstruktion und Simulation, über die Beschaffung bis zum Bau, fertigen wir damals wie heute das Meiste selbst.

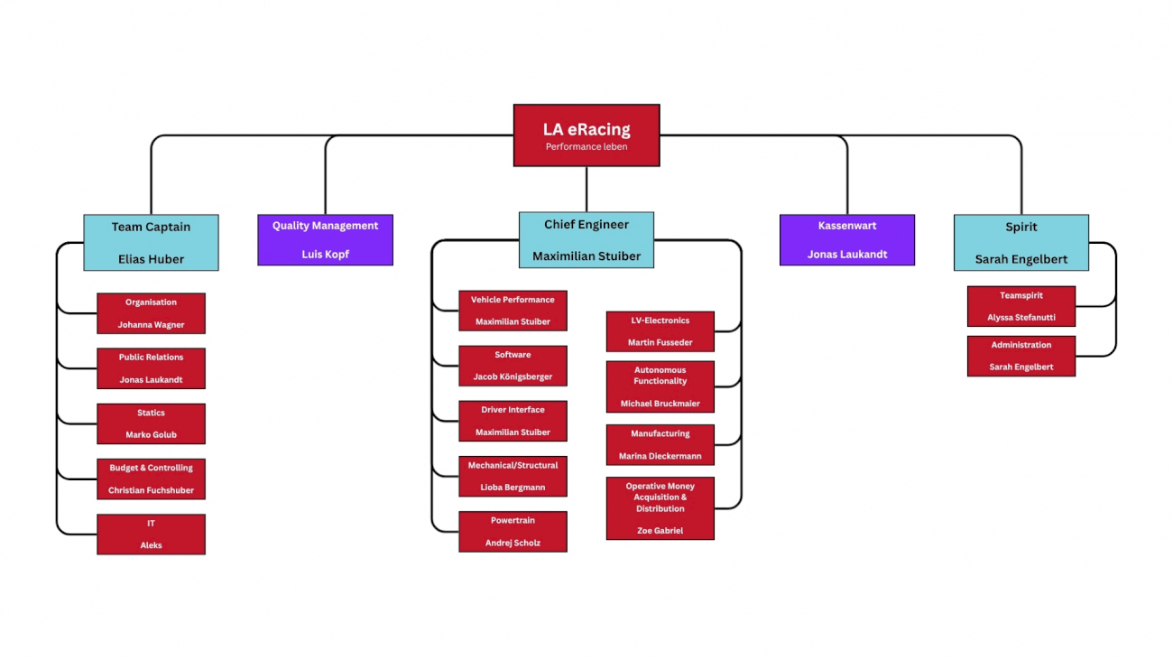
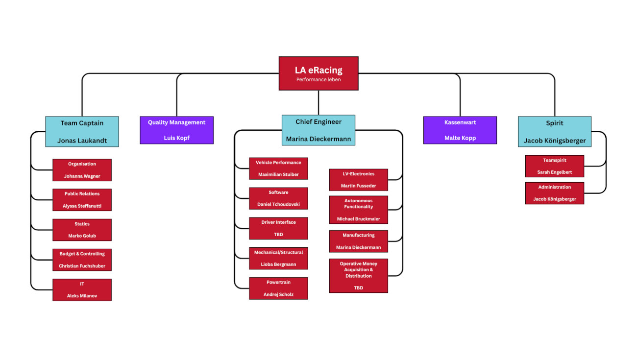
Vereinsorganigramm

Unsere Abteilungen

"Im Chaos steckt die Ordnung."

Um das beste Ergebnis liefern zu können brauchen wir natürlich tatkräftige und engagierte Studenten – und das für jedes Team.
Denn nur wenn wir gut zusammenarbeiten, können wir am Ende auch stolz ein neues Fahrzeug präsentieren und einsetzen.

Daher findest du folgend unsere einzelnen Teams beschrieben sowie eine Ausflistung von Tätigkeiten.

nach oben
×